March 2024
Project 8p Research Newsletter
💬 Research Question of the Month
Last month the Project 8p science team published a thinkpiece called A Grand Unified Theory of Neurodevelopmental Chromosomal Disorders. The purpose of the document was two-fold: highlight convergences between different chromosomal disorders, and demonstrate the advantages of studying 8p alongside other diseases of genomic imbalance.
For the researchers in the audience, can you share specific examples of biological convergences between chromosomal disorders? Please drop feedback in the comments!
🔬Research Highlight
We were thrilled to host Drs Felix Wong and Max Wilson, the founders of Integrated Biosciences, on the February 8p Research Roundtable. Integrated Bioscience is a biotech company with a unique drug screening platform that enables discovery of small molecules that regulate the integrated stress response (ISR) pathway. In short, the team at Integrated Biosciences (IB) is able to artificially induce phantom stress inside of cells without actually exposing the cells to any harmful stressors.
This setup allows IB to identify small molecules that target the ISR sensor proteins directly rather than an indirect downstream or maladaptive response. They have already identified novel small molecules that can amplify or mute the ISR pathway. They also have a proprietary in-house library of several hundred thousand novel compounds.
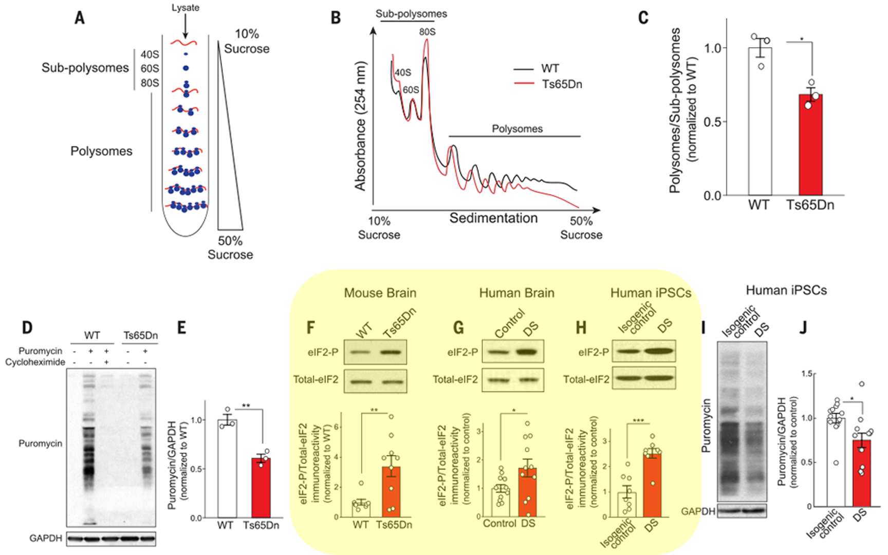
Therapeutic applications of small molecule modulators of the ISR pathway are being directed at diseases of accelerated aging, which includes chromosomal disorders like 8p and its more well known cousin trisomy 21 aka Down Syndrome (DS). The first connections between genomic imbalance and chronic activation of the ISR pathway were documented five years ago by Drs. Peter Walter and Mauro Costa-Mattioli (Zhu et al., 2019) in multiple complementary models of trisomy 21, including a mouse model of DS, human induced pluripotent stem cells (iPSCs) from a DS patient and an euploid isogenic control, and postmortem human brain samples from 11 DS patients (compared to 11 unaffected controls).
As shown in the highlighted section above, the canonical marker of ISR pathway activation — the ratio of phosphorylated eIF2 protein to total eIF2 protein — is increased in DS mouse brain, DS human brain, and DS human iPSCs, indicative of ISR pathway activation. Intriguingly, analysis of other ISR pathway markers by Dr. Nicoleta Moisoi’s lab in a panel of four 8p hero fibroblast lines revealed that the ISR pathway is down-regulated.
We’re excited to launch a deep phenotyping collaboration with Integrated Biosciences where a full workup of the ISR pathway will be performed on a panel of ten or more 8p cell lines. The goal is to identify robust ISR-pathway-related disease phenotypes that can be rescued in a high-throughput drug screen. Stay tuned for an official announcement soon.
Learn more about the Integrated Biosciences approach and the vision for our collaboration from the founders themselves.
📄 Recent Articles and Publications
Let us know if you’ve read or published a paper or article recently that you think the 8p community should know about!
Non-linear transcriptional responses to gradual modulation of transcription factor dosage. Domingo, J. et al. BioRxiv. March 2024. https://www.biorxiv.org/content/10.1101/2024.03.01.582837v1
In this study, Domingo et al. used CRISPR activation and inactivation to modulate the expression of four master transcription factors associated with blood cell traits. They show that guide tiling around the transcription start site enables titration of gene dosage over a wide range of expression. Single-cell RNAseq showed that trans genes exhibited non-linear transcriptional responses to these changes in gene dosage.
Autism genes converge on microtubule biology and RNA-binding proteins during excitatory neurogenesis. Sun, N. et al. BioRxiv. December 2023. https://www.biorxiv.org/content/10.1101/2023.12.22.573108v1
In this study the authors used pooled CRISPR interference (CRISPRi) coupled with single cell RNA sequencing (CROP-Seq) to repress 87 high-confidence ASD genes in a human in vitro model of cortical neurogenesis (2D neural culture). Repression of 17 of these genes resulted in disruption of excitatory neurogenesis, further reinforcing the role of neurogenesis in ASD.
A 25-year odyssey of genomic technology advances and structural variant discovery. Porubsky, D. and Eichler, EE. Cell. January 2024. https://doi.org/10.1016/j.cell.2024.01.002
A perspective on the technological advances in variant detection that have occurred over the last two decades, from low resolution g-banding to the base-pair resolution that is now possible with long-read sequencing, and the insights that this complete picture of human variation will make possible.
💜 Family Corner
Participate in our latest survey in the Chromosome 8p Registry to help us gain insights into the sleep habits of our 8p Heroes.
For inquiries or enrollment in the My Hero Initiative, email kaiti@project8p.org today!
📆 Upcoming Events
Project 8p Research Roundtable with Dr. Yanning Zuo and Dr. Francesca Telese from UCSD. March 25th, 1:30 PM EST on Zoom. Email barbara@project8p.org to attend.





